1. 전류 센서 (Current Transformer)
스플릿 코어 전류 변압기 클램프, CT 스냅, 30A, 30mA, 40mA, 50A, 50mA, 100A, 100mA, 1000:1, 2000:1, KCT16 - AliExpr
Smarter Shopping, Better Living! Aliexpress.com
ko.aliexpress.com
알리익스프레스에 보면 1000:1, 2000:1 전류 센서가 다양하다.
본 프로젝트의 모듈은 2000:1 전류센서를 사용한다는 가정으로 제작하였다.
(1) 인덕터의 자기포화 현상 주의

Current Transformer 센서도 일종의 인덕터인데, 인덕터는 자기포화의 특성을 가지고 있다.
자기포화는 현상은 인덕터의 코어가 가지고 있는 최대 포화자속밀도의 한계치보다 더 많은 전류를 흘리면 자기포화가 발생하여 투자율이 감소하고, 인덕터의 값이 감소하게 되는 현상이며 CT센서의 정격 전류 이상을 사용하게 되면 예측할 수 없는 값을 얻게 될 것이다. 그러므로 CT센서를 사용할 때는 정격전류에 맞춰 사용하는것이 바람직하다.
(2) 측정하려는 AC 전류가 크면 클 수록 정밀하게 측정해야한다!
당연한 이야기지만 만약 측정하려는 값이 크면 클 수록(스케일 증가) ADC는 더 미세한 전압을 감지해야 한다.
산업현장에서 사용하는 것을 가정하여 측정하려는 범위는 AC 전류 0~50A 이므로 이 를 문제 없이 측정하기 위해서는
다음과 같은 조건이 필요하다.

Burden 저항기가 56 옴이라 가정하고, 실제 AC 전류 0~50A는 센서 전류 0~25mA 이므로 실제 AC 전류 10mA 당의 변화를 관측하려면 0.28mV의 변화를 감지해야한다. ESP32의 ADC가 3.3V 시스템에서 12bit인데 대략 ≈0.00080586V=0.80586mV 변화를 감지할 수 있다. 즉 12bit 해상도로는 정밀한 변화를 관측할 수 없으며 0.28mV의 변화를 측정하려면 더 높은 비트 수의 ADC가 필요한 상황이다.
2. 16bit 외부 ADC 사용

ADS1115는 최소 50.4uV의 아날로그 변화를 감지할 수있으므로 정밀한 아날로그 회로에는 적합한 것 같다.
I2C 프로토콜로 편리하게 측정할 수 있긴 하나, 샘플링 속도를 생각해 볼 필요가 있다.
- 노이즈 필터링: 아날로그 신호는 노이즈의 영향을 받을 수 있으므로, 입력 신호를 필터링하여 노이즈를 최소화
- 적절한 샘플링 속도: 샘플링 속도를 너무 높이면 노이즈가 증가할 수 있으므로, 필요한 정확도에 맞는 샘플링 속도를 선택
- 전원 공급의 안정성: ADC의 전원이 안정적이어야 한다. 불안정한 전원은 측정의 정확도를 떨어뜨릴 수 있음

대상은 50Hz 정도의 AC 0~1.4V 아날로그 신호정도 이니 RC 필터 (Low-pass Filter)를 적절하게 사용한다.

50Hz의 AC 아날로그 신호를 측정하기 위해서는 샘플링이 중요하다고 하는데, 860 SPS를 지원한다고 하니 이를 사용해 볼 예정이다. 타 블로그를 참고해보면 너무 빨라도 문제고 너무 느려도 문제가 된다고 하는데 적절한 샘플링 속도를 찾는 것이 펌웨어 구현에서 제일 중요한 문제가 될 것 같다.
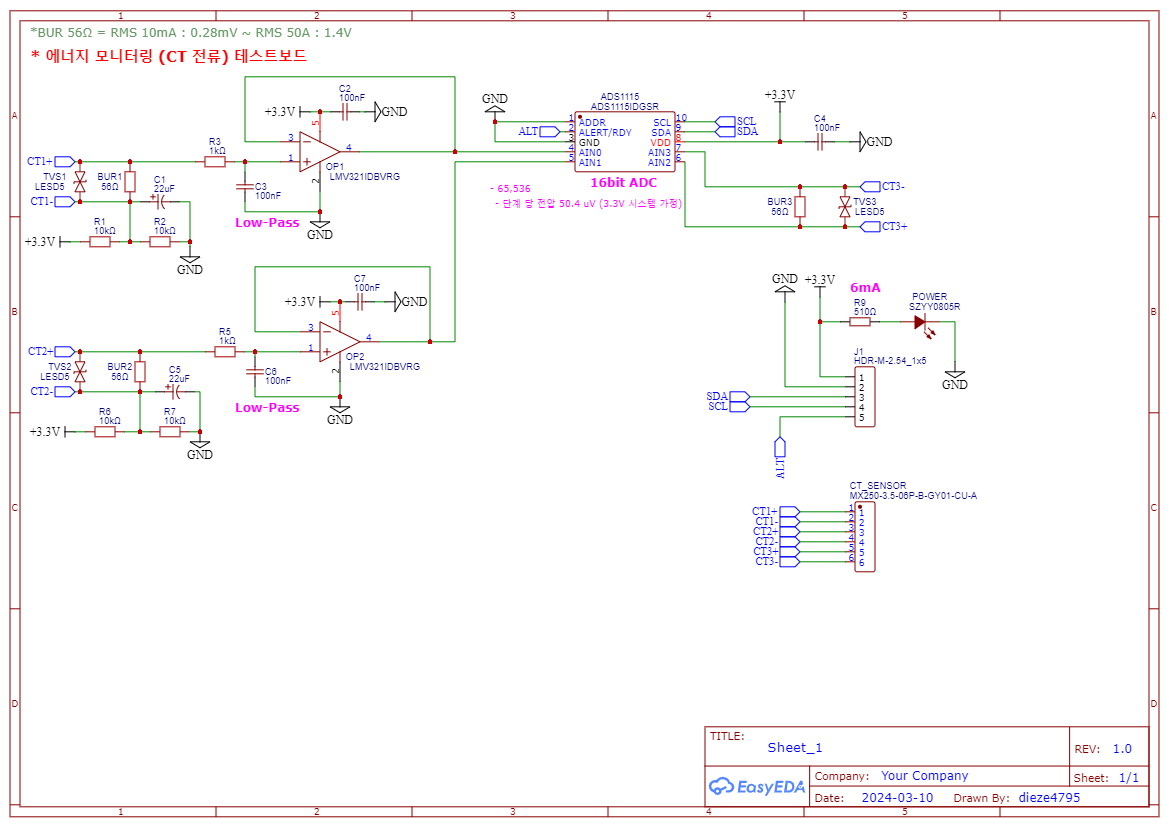
3. 회로도 작성 (Easy EDA)

Rail to Rail OPAMP를 활용하여 전압팔로워를 구성하였으며, RC 로우패스 차단 필터는 약 1.6khz로 잡았다.
CT센서의 3번째 단자는 차동모드를 테스트해보기 위한 회로로 구성하였으며 (ADS1115는 차동모드를 지원한다.)
CT센서 단자는 편리한 플러그 타입 터미널로 선정하였다. 전원 확인용으로 LED도 한번 달아보았다. (저번에 15mA의 전류가 너무 밝아서 이번엔 6mA로 제한을 두었다)
4. PCB 보드 아트웍 (SMT)




라우팅과 비아홀이 많이 없기 때문에 2층 PCB로 설계하였다. 모듈을 고정하여 사용할 수 있도록 나사홀 4개도 설계하였다. 실제 설계하고 제작한 인증을 위한 로고? 도 넣었다.
5. 제작 및 조립 주문 완료 (JLCPCB)


빨간색 기판으로 처음 주문해보았다. ㅎㅎ 뭔가 이쁜것 같다. 견적은 JLCPCB에서 제공해주는 쿠폰을 사용하여 60달러 (한화 84,000 정도)가 나왔다. (SF익스프레스 주문) 다음주에 보드가 도착하면 ESP32를 활용하여 샘플 펌웨어를 한번 작업해 볼 예정이다.
'Project > 기타' 카테고리의 다른 글
| 실내 IOT 환기시스템 설계 (9) | 2024.10.09 |
|---|---|
| 전류 CT 센서 인터페이스 모듈 - RMS 취득 펌웨어 (0) | 2024.08.21 |
| 전류 CT 센서 인터페이스 모듈 - 브링업(Bring Up) (0) | 2024.08.12 |
| IoT 실내 공기질 프로젝트 기획 (1) | 2023.09.26 |