1. 분석하게된 동기
최근 IoT MCU 전문 Espressif 제조사 홈페이지를 방문하였는데, 놀랍게도 기존에 사용했던 MCU (ESP32-WROOM-32U) 보다 새로운 고성능 MCU들이 많이 출시가 되었다.

공식홈페이지에서 ESP32-WROOM-32U는 이제 새로운 디자인에는 권장하지 않는단다... 역시 새로운 MCU가 출시되면 생산도 많이 줄게되서 그런가 보다.

그래서 이것저것 MCU (엄밀하게는 SoC)를 찾다가 요새 많이 사용하고 있는 S3 시리즈를 눈여겨보았다.
AIoT? (AI+IoT의 합성어)를 추진하는 것 같은데 딱히 MCU 수준에서 AI를 가동하고 싶지는 않았다.
그래도 최근 임베디드 동향에 따르면 온 디바이스 AI ( 클라우드를 사용하지 않고, 디바이스에서 실행되는 AI ) 기술이 핫하니 데이터시트 정도는 한번 보려고 한다. ( 이제는 임베디드 개발자로써 데이터시트 부터 찾게 된다... )

S3 시리즈 중에 기존에 사용했던 것과 가장 비슷한 모델이다. 오늘이 이 MCU를 한번 분석해보려고 한다.
2. ESP32-S3-WROOM 개요 및 특성

- WROOM 모델은 역시 안테나 내장형과 외장형으로 구분되어 생산되는 것 같다.
- 내장되어 있는 CPU는 Xtensa® dual-core 32-bit LX7 microprocessor 라고 한다. (WROOM-32는 LX6 이였다.)
- Flash 메모리와 PSRAM 같은 경우는 최대 16MB까지 있다. (기존 WROOM-32 에서는 메모리 맞춤형 주문제작이였지만, S3-WROOM은 메모리 사이즈별로 생산 되는 듯)

- FPU (Floating Point Unit) 이 포함되어 있다, 부동소수점 연산 장치로써 이는 AI 연산을 위한 기능인듯 하다.
- 메모리는 PSRAM이 최대 16MB 생산이 가능한 것 말고는 큰 차이가 없는듯 하다.
- WiFi는 A-MPDU 및 A-MSDU 기술이 적용되어있다고 한다. (패킷들을 한번에 빠르게 송수신하는 기술인 듯)

- 블루투스는 잘 사용하지 않는 부분이니 일단 패스...

- 역시 메모리 별로 모델이 나뉘어 생산되는 것 같다.

- 만들수 있는 어플리케이션 (디바이스) 예시를 보여준다.

- SoC (S3-WROOM-1U)의 구조도를 보여주고 있다.
- QSPI 플래시 메모리가 CPU(MCU)와 연결되어 있는 것이 보인다.
- 40MHz의 파형을 출력하는 오실레이터가 있는듯
3. ESP32-S3-WROOM GPIO 특성


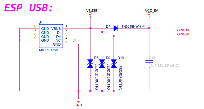
- 아주 좋은 점은 USB D+ / D- 인터페이스를 가지고 있기 때문에 펌웨어 업로드를 위한 USB to UART 회로가 필요없다는 점이다! (CP2102를 사용하지 않아도 된다!)
- GPIO 46은 아무래도 사용하지 않는 핀인 것 같다...
- JTAG을 위한 GPIO (MTMS, MTDI, MTDO, MTCK)가 보인다. 배선에 용이하도록 붙어있어서 좋다.
(1) ADC 채널
ESP32 - S3는 2개의 SAR (연속근사기법) ADC를 통합하여 총 20개의 측정 채널을 지원한다.
12bit 해상도를 가지고 있으며 (* 0~4096 ) 전에 사용하던 MCU와 똑같이 ADC2 채널은 WiFi 기능 사용 중에 읽기 작업이 실패 할 수 있다고 한다. (IoT구현에서는 그냥 없다고 봐야한다...)

ADC 입력부분에 바이패스 커패시터 (100nF)이 권장되고 있다. (노이즈 영향 완화)
4. ESP32-S3-WROOM 을 사용한 개발보드 (ESP32-S3-DevkitC)







'임베디드 HW > MCU구조' 카테고리의 다른 글
| STM32F103 데이터시트 리뷰 Part1 (3) | 2025.07.16 |
|---|---|
| STM32 (STMicroelectironics) 입문하기 (0) | 2025.06.20 |
| ESP32-WROOM-32 데이터시트 분석 (1) | 2023.08.03 |
| ESP32-DevkitV4 GPIO 기능 정리 (0) | 2023.04.12 |
| ESP32 DevkitC V4 가이드 (1) | 2022.12.14 |