

최근 가장 이상적인 PLC (Programming Logic Controller) 보드를 만들기 위해 나름 열심히 연구를 하고 있다.
금번에는 ESP32 WROOM 32E (안테나 내장형 MCU)를 활용하여 Embedded System 원 보드화를 설계중이다.
1. Current Sense Amplifiers (전류 감지 증폭기)

최근 LCSC 부품 키워드를 참고하다 흥미로운 증폭기를 발견하였다. Current Sense Amplifiers (전류 감지 증폭기) 라는 부품인데 전류 감지를 위한 저항 (션트 저항)에서 만들어지는 전압을 증폭하기 위한 전용 증폭기이다.
(1) CSAMP VS OPAMP

- Current Sense Amplifier (CSA) 는 전류 감지에 특화되어 있으며, 높은 공통 모드 전압 범위와 저전압 오프셋을 특징으로 함.
- 전류 센싱 최적화: INA180 같은 CSA는 특정한 저항 값을 기반으로 한 고정 게인을 가지며, 높은 정확도를 제공하도록 설계됨.
- 넓은 공통 모드 전압 범위: Op-Amp는 전원 범위 내에서만 동작하는 경우가 많지만, CSA는 훨씬 넓은 전압 범위에서 신뢰성 있게 작동 가능.
- 낮은 오프셋 전압: 매우 작은 전압 강하(수 mV 수준)도 정확히 측정할 수 있도록 설계됨.
- 일반 Op-Amp 는 범용적인 전압 신호 증폭 및 연산에 사용되며, 전류 감지보다는 전압 기반 증폭에 적합.
2. INA180 데이터시트 분석



- INA180 같은 경우는 뒤에 A1, A2, A3, A4 까지 시리즈로 나뉜다. 시리즈별로 증폭율이 상이하다.
- A1의 경우 20배 증폭, A2의 경우 50배 증폭, A3의 경우 100배 증폭, A4의 경우에는 200배 증폭이 고정되어 있다.
- A1을 예로 들어보겠다. 위의 회로 그림에서 Rsense (션트저항)에 걸리는 전압이 0.1V라면 Vout은 0.1 * 20V/V 인 4V가 출력되는 것이다.
- 션트저항은 전력소모가 가장 적은 것이 유리하기 때문에 저항값이 일반적으로 작다. 타 부하의 전류(또는 전력소모)에 영향을 미치기 때문이다.
- 션트저항이 낮을 수록 그만큼 션트저항에 걸리는 전압도 낮아진다. 이는 옴의 법칙으로도 볼 수 있는 당연한 사실이다. ( V=IR 공식을 보면 저항이 감소하는 만큼 전압도 낮아진다. 즉 비례한다고 볼수 있다.)
- 위와 같은 특징에 알맞도록 (션트저항의 비교적 낮은 전압 출력 특징) 전압감지증폭기는 대부분 20배 이상 고정적인 증폭을 지원한다.

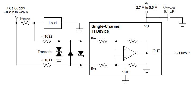
- GND : GND 연결 (회로의 기준전압, DC를 사용하는 회로에서는 고민할 것 없이 0V이다.)
- IN- : 전류의 차동입력 (-), 션트 저항기의 한쪽 단자에 연결 된다.
- IN+ : 전류의 차동입력 (+), 션트 저항기의 다른 쪽 단자에 연결된다. 전압은 Vin(+) - Vin(-)로 계산된다.
- OUT : 고정되어 있는 증폭율 만큼 증폭된 전압이 출력된다.
- VS : 전원 공급으로 2.7V ~ 5.5V 범위내에서 작동한다.


- 부하가 측정 회로의 위쪽에 위치하면 Low Side (로우 사이드)가 되고 부하가 측정 회로의 아래쪽에 위치하면 High Side (하이드 사이드)가 된다
- High Side 회로에서는 공통모드 전압은 Bus 전압에 따라 달라진다.
- Low Side 회로에서는 공통모드 전압은 항상 GND 이며 Bus 전압과 분리된다.



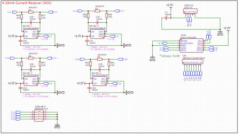
3. 회로도 설계

- 특성을 알았으니 회로 설계를 진행해보았다. (INA180 A2 모델을 선정하였기 때문에 증폭은 고정 50배)
- 우선 3.3V 범위 내의 출력 선에서 조정해야하므로 0~22mA 범위 내에서 가장 적합한 션트저항기를 선정해 보았다.
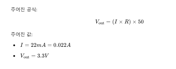
- Vout = 원하는 출력 V, I = 원하는 출력에서의 전류 A, R = 션트저항기 값
- Vout = (I×R)50
▼ 전류가 22mA 일때 원하는 출력이 3.3V 라면 ▼


- 즉, 22mA 전류를 흘렀을때 션트저항에 걸리는 전압은 0.066V가 되고 CSA는 이의 50배를 출력하므로 3.3V가 된다.
- 결론적으로 션트저항기를 3 Ω 으로 선정하면 0~22mA의 스케일은 0~3.3V를 출력하게된다
- 4~20mA 스케일은 0.6~3V 가 된다. (ADC로 읽었을때 0.6V 이면 4mA , 3V 이면 20 mA)
- RC 저역 통과 필터를 추가하였다. ( -3dB 차단 주파수: 159.15 kHz )

- RC 필터에서 R이 굳이 10Ω인 이유는 데이터시트에 10Ω 이상일 경우 증폭기의 션트 전압 입력 임피던스에 영향을 줄수 있기 때문에 10Ω 미만 (가능하면 그 이하)로 설계해야한다고 명시가 되어있기 때문에


'임베디드 HW > PCB Artwork' 카테고리의 다른 글
| JLCPCB SMT(PCBA) 주문 과정 (feat. EasyEDA) (0) | 2025.11.23 |
|---|---|
| PNP BJT 스위칭 출력 이슈 (0) | 2024.09.05 |
| USB to UART 회로 (0) | 2024.06.12 |
| OPAMP(연산증폭기) 기본 회로 (0) | 2024.03.24 |
| 교류 전기 해석 (전력 계측 시스템을 위하여) (1) | 2023.10.25 |